彩霸王官网
首页
产品中心
公路客车
公交客车
轻型商用车
重卡
专用车
智能车
营销效劳
网点盘问
金融效劳计划
售后效劳
解决计划
智慧交通解决计划
新能源重卡解决计划
移动医院解决计划
全场景公交产品解决计划
售后效劳解决计划
新闻动态
彩霸王官网新闻
党建专栏
彩霸王官网影像
彩霸王官网通告
关于彩霸王官网
彩霸王官网简介
彩霸王官网历史
彩霸王官网文化
彩霸王官网声誉
社会责任
加入彩霸王官网
CN
CN
EN FR AR ES RU
云上展厅
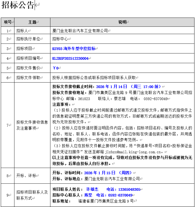
果真招标招标通告-KSY03外洋车型中控
2025年 12月 31日 16:25:23
招标标书-KSY03外洋车型中控
综合评标-KSY03外洋版中控招标项目综合评审法计划
备注:详细产品的手艺要求和质量要求请联系项目认真人获取。。。。。。
上一条
·
果真招标招标通告-KSY03外洋车型车载WiFi
·
下一条
果真招标招标通告-彩霸王官网2026-2027年度工服项目
返回列表
热线电话
400-886-6700
【网站地图】
【sitemap】